STUDENT PORTAL PROJECT

CLICK IMAGES TO VIEW LARGER

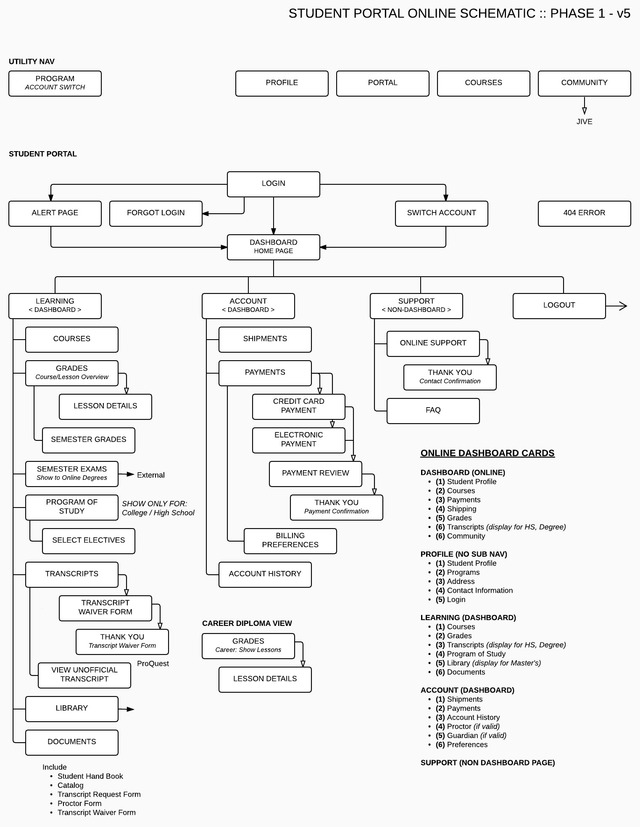
Student Portal

Multi-branded student portal web application design for students to update their profile, view grades, shipments, make payments and more. Web application is used by Ashworth College, James Madison High School, PCDI Canada and Madison School of Healthcare students and faculty.